博彩网-香港乐博彩公

新聞動態

新聞動態

新聞動態

您所在位置: 首頁 > 新聞動態 > 正文

全國一等獎!我校教師在第二屆全國電子信息類專業高校教師智慧教學案例競賽獲佳績

發布時間:2025-10-27 15:40  

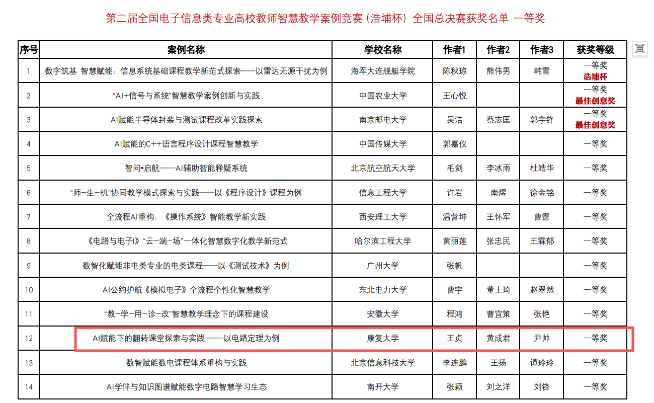
10月24日至27日,第二屆全國電子信息類專業高校教師智慧教學案例競賽(浩埔杯)全國總決賽在北京郵電大學隆重舉行。康復大學康復科學與工程學院王貞、黃成君、尹帥教師團隊憑借“AI賦能下的翻轉課堂探索與實踐——以電路定理為例”案例,榮獲全國一等獎的優異成績。

頒獎典禮現場(右四為我校王貞老師)

本屆“浩埔杯”競賽由教育部高等學校電子信息類專業教學指導委員會指導,中國電子教育學會、北京郵電大學、教育部電子信息類專業虛擬教研室聯合主辦,旨在搭建全國電子信息類高校教師智慧教學成果的展示舞臺。競賽前期通過全國5個賽區開展初賽,共有412支隊伍參與,競爭尤為激烈。在激烈角逐中,我校康復科學與工程學院王貞教師團隊的參賽案例與海軍大連艦艇學院、北京航空航天大學等學校案例共列一等獎。

王貞老師參賽案例獲全國一等獎

王貞教師團隊的獲獎案例“AI賦能下的翻轉課堂探索與實踐——以電路定理為例”,聚焦電路定理抽象難懂的教學痛點,構建了“AI驅動的探究式翻轉課堂”新范式。該案例以AI技術為核心,依托智慧教學平臺與虛擬仿真工具,貫通“課前-課中-課后”全流程數據驅動的教學閉環。該模式有效突破傳統翻轉課堂在預習深度、個性化支持與評價反饋方面的瓶頸,為電子信息類課程智慧教學改革提供了可推廣的實踐范例。

康復科學與工程學院作為康復大學“康復+”學科體系構建的核心力量,致力于推進科學技術與教育教學的深度融合,鼓勵教師開展教學創新,為教師開展智慧教學實踐提供全方位支持。康復大學教師團隊在全國性高水平賽事中的優異表現,充分展示了學校在智慧教學領域的積極探索與顯著成效。這將進一步激勵全校教師投身教學創新,探索AI賦能、知識圖譜驅動、人機協同等智慧教學新模式,為培養拔尖創新型專業人才貢獻力量。

【供稿:康復科學與工程學院;撰稿:王雅文;審核:丁軍航、張旻】

上一篇:學校召開黨委理論學習中心組(擴大)集體學習會 傳達學習黨的二十屆四中全會精神
下一篇:康復大學成功舉辦第九屆中國神經科學學會神經退行性疾病分會年會

關閉

百家乐官网是如何骗人的| 翼城县| 杨筠松 24山 图| 六合彩摇奖结果| 百家乐体育宝贝| e乐博官网| 澳门百家乐看路博客| 棋牌中心| 百家乐视频游戏客服| 网上百家乐官网有没有假| 百家乐稳赢战术技巧| 澳门赌场| 百家乐买对子技巧| 百家乐官网技巧-澳门百家乐官网官方网址 | 网址百家乐的玩法技巧和规则 | 全讯网999| 真人百家乐打法| 百家乐官网另类投注法| 水果机遥控器多少钱| 澳门百家乐下注最低| 真人百家乐官网蓝盾娱乐平台| 明升国际娱乐 | 如何玩百家乐赚钱| 百家乐官网官方网站| 澳门百家乐官网线上娱乐城| 大发888客户端的 软件| 澳门百家乐博彩网| 百家乐官网电子路单谁| 安徽省| 大发888游戏平台88| 百家乐娱乐网官网网| 百家乐官网大赌城| 百家乐官网的路怎样看| 德州扑克高级技巧| 百家乐视频台球游戏| 百家乐官网赌博博彩赌博网| 邢台县| 大发888娱乐场下载co| 百家乐玩揽法大全| 百家乐浴盆博彩通排名| 澳门百家乐官网单注下|